12月20日浙江新冠肺炎疫情情况一览
〖壹〗 、月20日浙江新冠肺炎疫情情况需借鉴前一日(12月19日0-24时)数据 ,当日新增确诊病例12例,具体分布及累计情况如下:新增确诊病例分布本土病例:共10例,其中杭州市1例、绍兴市9例。境外输入病例:共2例 ,包括坦桑尼亚输入的无症状感染者转确诊1例、西班牙输入1例 。密切接触者管理:所有新增病例的密切接触者均已实施集中隔离措施。

〖贰〗 、对新冠的切身体会病毒传播能力强:武汉在12月份之前虽有无症状病人报道,但熟悉的朋友中未听说中招。截至12月20日,武汉的朋友中基本95%以上都中招了 。浙江在12月20日左右全面爆发,10天左右80%的人阳了 ,大数据推算1月15号左右达峰,疫情抢跑,而武汉的达峰时间基本和推算吻合。

〖叁〗、021年12月15日杭州有新增确诊病例 ,截至15时新增2例新冠肺炎确诊病例(轻型),具体情况如下:病例关系与发现过程:新增病例为集中隔离人员,是此前确诊病例庄某的父亲和儿子。均于12月7日下午纳入集中隔离 ,隔离期间2次核酸检测阴性,12月15日报告第3次核酸检测结果为阳性。
〖肆〗、021年12月31日9时,绍兴市上虞区应急响应等级从Ⅰ级调整为Ⅱ级 ,浙江中高风险地区动态清零,全省均为低风险地区,可认为此次疫情一级响应实质解除 。在2021年12月5日 ,宁波市镇海区检测出核酸阳性感染者,浙江本轮疫情开始。
〖伍〗、月19日0-24时,成都新型冠状病毒肺炎疫情情况如下:新增境外输入确诊病例1例病例详情:中国籍,从柬埔寨乘KR961次航班于12月8日抵蓉 ,入境后即被集中隔离。12月18日因新冠病毒核酸检测阳性,诊断为无症状感染者,转送至定点医院隔离治疗 。12月19日因胸部CT检查结果异常 ,订正为确诊病例。
〖陆〗 、月11日0-24时,浙江省新型冠状病毒肺炎疫情情况如下:新增确诊病例:11例无境外输入病例。本土病例11例,分布如下:杭州市2例(含1例由无症状感染者转为确诊病例) 。宁波市5例。湖州市1例。嘉兴市3例(含3例由无症状感染者转为确诊病例) 。新增治愈出院病例:6例。
国家卫健委:昨日新增本土确诊病例132例
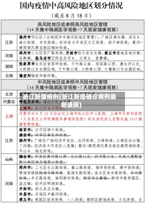
〖壹〗、月5日0—24时 ,国家卫健委公布新增本土确诊病例132例,具体分布及特征如下:病例分布省份及数量 河南省:64例,为本土病例比较多的省份。其中许昌市50例、郑州市5例 、洛阳市4例、周口市3例、商丘市1例 、固始县1例 。陕西省:63例 ,全部集中在西安市。浙江省:5例,均在宁波市。
〖贰〗、国家卫健委与吉林省卫健委通报数据差异已修正,差异源于吉林省卫健委对新增病例统计时间段的调整 ,将原统计在5月18日的3例确诊病例修正为5月19日0时-1时确诊。事件背景:5月19日,国家卫健委通报5月18日0-24时吉林省新增本土确诊病例2例,而吉林省卫健委最初通报新增5例,数据差异引发关注 。
〖叁〗、月22日0—24时 ,全国新增新冠肺炎本土确诊病例71例,具体分布如下:陕西63例:均位于西安市。西安市作为陕西省省会,人口流动较大 ,可能因人员聚集 、防控难度增加等因素导致病例集中出现。广西4例:均位于防城港市 。防城港市地处边境,可能存在境外输入关联风险,需关注边境防控措施落实情况。
〖肆〗、月13日0—24时 ,全国报告新增确诊病例66例,其中境外输入36例,本土30例;新增无症状感染者19例 ,其中境外输入18例,本土1例(湖南);无新增死亡及疑似病例。
截至3月14日24时新型冠状病毒肺炎疫情最新情况
现有确诊:2612例(其中重症病例1例) 。现有疑似:6例。累计确诊:16432例。累计治愈出院:13820例 。累计死亡:无。累计总体情况 现有确诊:11984例(其中重症病例8例)。累计治愈出院:103884例 。累计死亡:4636例。累计报告确诊:120504例。现有疑似:6例。累计追踪到密切接触者:1844212人 。
截至3月14日24时)四川省疫情最新情况3月14日0-24时,四川省无新增确诊病例 ,新增治愈出院病例5例,无新增疑似病例,无新增死亡病例。截至3月14日0时,四川省累计报告新型冠状病毒肺炎确诊病例539例 ,涉及21个市(州)。四川省已连续10天无新增确诊病例 。
烟台市卫生健康委员会2022年3月15日2022年3月14日0时至24时山东省新型冠状病毒肺炎疫情情况2022年3月14日0时至24时,全省报告新增本土确诊病例63例,其中青岛27例、滨州19例 、淄博12例、潍坊2例、日照2例、烟台1例。
月14日0-24时 ,四川新增新型冠状病毒肺炎确诊病例4例,均为境外输入(在成都市):1例为3月4日无症状感染者转确诊,2例为3月13日无症状感染者转确诊 ,1例为3月10日自韩国乘机抵蓉进行隔离,3月14日确诊;新增治愈出院病例12例,无新增疑似病例 ,无新增死亡病例。
江苏在院确诊病例清零 截至3月14日24时,江苏省累计报告新型冠状病毒肺炎确诊病例631例,累计出院病例631例 ,无一例死亡病例,最后一位出院的患者是一名73岁的患者!举国之力相信出院人数会越来越多 。
截至2020年2月14日24时,四川省新增新型冠状病毒肺炎确诊病例7例,累计报告确诊病例470例 ,死亡1例,治愈出院115例。以下是详细情况:四川省疫情数据更新新增确诊:7例(数据更新至2020年2月14日24:00)。累计确诊:470例,涉及21个市(州) 、127个县(市、区) 。死亡人数:1例。

国家卫健委:昨日新增新冠肺炎本土确诊病例71例
〖壹〗、月22日0—24时 ,全国新增新冠肺炎本土确诊病例71例,具体分布如下:陕西63例:均位于西安市。西安市作为陕西省省会,人口流动较大 ,可能因人员聚集 、防控难度增加等因素导致病例集中出现 。广西4例:均位于防城港市。防城港市地处边境,可能存在境外输入关联风险,需关注边境防控措施落实情况。河南2例:均位于周口市。
〖贰〗、月16日0—24时 ,31个省(自治区、直辖市)和新疆生产建设兵团报告新增本土确诊病例566例,新增本土无症状感染者2322例 。 具体数据及分布情况如下:本土确诊病例(566例):海南:482例,为当日本土确诊病例数比较多的省份。浙江:35例 ,其中21例由无症状感染者转为确诊病例。
〖叁〗 、月5日0—24时,国家卫健委公布新增本土确诊病例132例,具体分布及特征如下:病例分布省份及数量 河南省:64例,为本土病例比较多的省份 。其中许昌市50例、郑州市5例、洛阳市4例 、周口市3例、商丘市1例、固始县1例。陕西省:63例 ,全部集中在西安市。浙江省:5例,均在宁波市 。
〖肆〗 、月21日0—24时,31个省(自治区、直辖市)和新疆生产建设兵团报告新增确诊病例77例 ,其中本土病例57例,具体分布如下:陕西:共53例,其中西安市52例、咸阳市1例。广东:2例 ,均在东莞市。天津:1例,在西青区 。广西:1例,在防城港市。
〖伍〗、月8日0—24时 ,国家卫健委通报新增确诊病例165例,其中本土病例92例,境外输入病例73例。
〖陆〗 、月13日0—24时 ,全国报告新增确诊病例66例,其中境外输入36例,本土30例;新增无症状感染者19例,其中境外输入18例 ,本土1例(湖南);无新增死亡及疑似病例 。
本文来自作者[linkustech]投稿,不代表联信号立场,如若转载,请注明出处:https://www.jcweixiaoyuan.cn/lianxin/2080.html
评论列表(4条)
我是联信号的签约作者“linkustech”!
希望本篇文章《浙江新增病例(浙江新增确诊病例最新通报)》能对你有所帮助!
本站[联信号]内容主要涵盖:联信号,生活百科,小常识,生活小窍门,百科大全,经验网,游戏攻略,新游上市,游戏信息,端游技巧,角色特征,游戏资讯,游戏测试,页游H5,手游攻略,游戏测试,大学志愿,娱乐资讯,新闻八卦,科技生活,校园墙报
本文概览:12月20日浙江新冠肺炎疫情情况一览〖壹〗、月20日浙江新冠肺炎疫情情况需借鉴前一日(12月19日0-24时)数据...